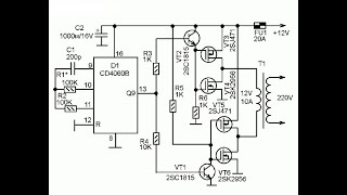
Регулируемый источник питания на 15 Aмпер

 

Регулируемый источник питания на 15A Эта регулируемая схема источника выходного напряжения, который можно регулировать в диапазоне от 1,5 до 15V и давать ток 15A. Datasheet:
Ссылка на источник: lINK:
Ссылка на схему: